导读:为抢抓环保产业发展历史性机遇,加快提升环保装备和服务产业的规模及竞争优势,促进绿色发展,制定本方案。
【中国环保在线 各地政策】为抢抓环保产业发展历史性机遇,加快提升环保装备和服务产业的规模及竞争优势,促进绿色发展,制定本方案。
一、总体要求
(一)发展形势。发展环保装备和服务产业是培育发展新动能、提升绿色竞争力的重大举措,是补齐资源环境短板、改善生态环境质量的重要支撑,是推进生态文明建设、建设美丽河南的客观要求。“十三五”期间,我国环保产业进入发展黄金期,全社会环保总投资有望超过17万亿元,环保产业总产值年均增长15%以上,到2020年将达到10万亿元。近年来,随着全省污染防治攻坚工作持续推进,我省环保产业形成了较好产业基础,环境治理产品和服务需求日趋旺盛,市场潜力进一步释放,发展环保产业大有可为。但总体来看,我省环保产业发展层次不高、企业规模偏小、创新能力薄弱、政策措施不完善等问题依然突出。抢抓环保产业发展难得机遇,培育一批环保装备制造基地,壮大一批专业化环保服务企业,对加快提升我省环保装备和服务业规模、水平,增强经济绿色竞争力,促进经济社会绿色转型发展具有重要意义。
(二)发展思路。以习近平生态文明思想为指导,顺应环保产业发展新趋势,强化标准约束和环境倒逼,聚焦环保装备制造基地和环保服务体系建设,突出市场牵引、龙头带动、开放合作、集聚集群,重点发展超低排放改造、工业污水处理、土壤修复治理、生活垃圾处理等领域关键技术装备,创新环保服务模式,有效提升环保装备和服务供给水平,建成全国重要的环保装备和服务产业基地。
(三)发展目标。到2020年,基本形成环保产业发展制度政策体系,环保装备和服务产业快速发展,质量效益显著提升。工业烟气污染物协同治理、高浓度工业废水处理、土壤生物修复、城乡废弃物处理处置等领域技术装备水平和服务能力达到国际先进水平,培育和引进20家左右产值过10亿元的骨干企业,建设8—10个百亿元级环保装备制造和服务综合园区,全省环保装备和服务产业主营业务收入超过2000亿元,形成全省经济发展新动能和增长点。
二、重点任务
(一)大气污染防治技术装备。
1.重点方向。重点突破双碱法脱硫、干法脱硫、SNCR(选择性非催化还原)脱硫脱硝、催化燃烧、脉冲袋式除尘、湿电除尘等技术。围绕电力行业烟气超低排放,加快发展大型机组干法脱硫、超低温除尘及湿式除尘成套装备。大力发展钢铁、建材、化工、有色、玻璃、碳素等非电行业烟气污染物协同治理技术及集成工艺、成套装备与催化剂。研发垃圾焚烧烟气、移动源尾气、VOCs(挥发性有机物)废气净化处置技术及装备。
2.产业布局。重点推动郑州、洛阳、平顶山、许昌、驻马店等省辖市依托郑州经济技术开发区、新密环保装备产业园、洛阳装备产业园、宝丰产业集聚区、长葛市产业集聚区和驻马店市产业集聚区等,深化与国内高校战略合作,吸引国内外先进企业和技术落地,延伸完善产业链条,打造集科研和环保装备制造、运营、维护于一体的环保装备产业园。
(二)水污染防治技术装备。
1.重点方向。重点突破高浓度难降解工业废水处理、水体富营养化控制、总磷达标排放等关键技术,加快发展低成本高标准、低能耗率污水处理装备。引进国内龙头企业,加快发展高通量、持久耐用的膜材料和组件,MBR(膜生物反应器)、厌氧氨氧化、高浓度废水电解催化氧化等技术装备。研发水循环利用等绿色工艺和装备。
2.产业布局。支持郑州、濮阳、信阳、济源等省辖市依托郑州高新技术开发区、濮东产业集聚区、商城县产业集聚区、虎岭产业集聚区等,着力引进龙头企业和上下游配套企业,形成以重点企业为主体,涵盖工程总承包、核心设备研发与制造、设施运营、药剂研发与供给的水污染治理产业链条,形成若干特色鲜明的环保装备和服务产业集群。
(三)土壤污染防治与修复技术装备。
1.重点方向。重点研发异位热脱附、生物修复、重金属钝化、原位注入等土壤污染治理关键技术装备,突破功能材料(药剂)、土壤调理剂和修复药剂技术及成本瓶颈,着力解决铬、镉、铅、汞等重金属污染和土壤板结酸化等突出问题。支持“移动式重金属与有机复合污染土壤修复一体机”等具有自主知识产权的重大技术装备产品升级换代。
2.产业布局。支持郑州、新乡、驻马店、信阳等省辖市发挥骨干企业基础和优势,引进行业龙头企业,打造装备成套化、技术标准化、管理规范化、修复设备自动化的土壤修复装备产业集群。
(四)资源循环利用技术装备。
1.重点方向。围绕静脉产业园建设,引进国内外行业龙头企业,实现垃圾焚烧技术装备产业化,加快发展生活垃圾焚烧飞灰、浓缩渗滤液处理技术装备,推动餐厨垃圾和污泥协同处置利用技术攻关。加快村镇低成本小型垃圾处理成套设备开发示范。大力发展废旧铅酸电池、废轮胎、报废手机、液晶面板和复印机等固体废弃物回收、分选、粉碎、加工等关键技术与设备。
2.产业布局。支持郑州、新乡、许昌、安阳、漯河等省辖市龙头企业依托静脉产业园重大项目,加快建设垃圾焚烧装备、餐厨垃圾和污泥处理设备生产基地。支持商丘、许昌、兰考等省辖市、县提升资源循环利用设备制造规模和水平,强化提升产业集群优势。
(五)环保服务业。
1.培育壮大环保服务企业。加快环保装备企业转型发展,支持环保装备制造龙头企业向产业链下游延伸业务,从装备制造、工程建设型企业转型为涵盖产品、设备、咨询、监测、运维等服务内容的环境问题综合解决型企业。推动环保服务企业资源整合,支持拥有不同服务种类及技术产品的环保服务中小企业实施横向一体化战略,通过技术合作和资源共享,为用户提供环保咨询、设施运营与管理等一站式污染治理服务。发展行业专业化服务,推动钢铁、电力、煤化工等重点行业龙头企业成立环保服务产业部门,开展专项环保服务业务,构建“原产业+环保服务业”模式。
2.推广市场化专业化模式。以城乡生活垃圾、餐厨垃圾、城市污泥无害化处置和资源化利用为重点,推广PPP(政府和社会资本合作)模式,吸引行业龙头企业参与静脉产业园建设,发展环保服务总承包等综合环保服务业。积极推广城乡垃圾一体化收运、环境第三方监测等专业化、社会化运营模式。依托城乡污水处理设施建设,培育和发展专业化、规模化污水处理设施运营企业。
3.加快构建环保服务平台。充分利用“互联网+”,建立环保服务信息化管理平台,对生产经营企业进行全过程大数据管理。培育社会化环境监测和检测机构,加强在线监控系统和视频监控系统等监测平台建设,实现数据和视频联网,提供数据检测和分析服务。依托省内骨干企业,吸引环保服务企业和机构入驻,搭建技术成果交易、信息、技术咨询、中介、金融等服务平台,为污染第三方治理、生态修复、设施运营管理、绿色金融等领域提供快捷服务。
三、支撑保障
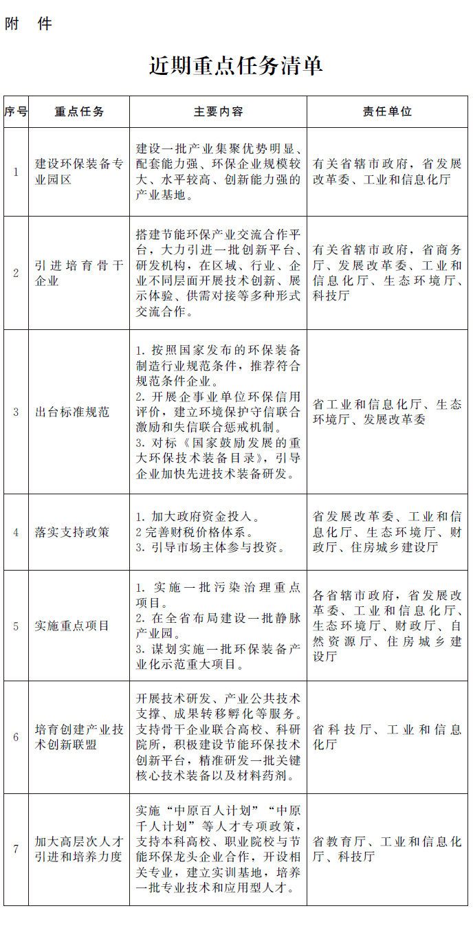
(一)加快建设示范基地。开展环保产业示范基地创建,支持郑州、洛阳、新乡、商丘、许昌、平顶山、驻马店、兰考等产业基础较好的省辖市、县依托产业集聚区建设环保产业专业园区,尽快形成一批产业集聚优势明显、配套能力强、产业特色突出、创新能力强的环保产业基地。
(二)引进培育龙头企业。鼓励各地根据自身特点和产业基础,以市场换技术、换产业,制定针对性专项招商政策,积极引进国内外环保装备制造龙头企业、环保工程建设运营企业和环保服务企业在我省设立区域总部和研发机构。加大环保关键技术研发团队引进力度,支持环境保护和生态修复重大成果在我省转化并实现产业化。
(三)加强行业规范引导。
1.按照国家发布的环保装备制造行业规范条件,推荐符合规范条件企业,引导生产要素向优势企业集中。
2.对标《国家鼓励发展的重大环保技术装备目录》,引导企业加快先进技术装备研发,产品标准化、系列化、通用化、成套化发展。
3.开展企业、事业单位环保信用评价,完善环境保护守信联合激励和失信联合惩戒机制。
(四)健全多元投入机制。
1.积极发展绿色信贷、绿色债券、融资租赁、知识产权质押贷款、信用保险保单质押贷款等金融产品,鼓励社会资本按市场化原则设立节能环保产业投资基金,投资环保装备制造和服务企业。
2.积极争取中央资金,统筹安排省级专项资金,对环保改造和污染治理重点项目给予支持。落实资源综合利用、环保(专用)装备等领域财税支持政策。推行政府绿色采购,完善节能环保产品政府强制采购和优先采购制度。
3.完善污水、固体废弃物处置收费政策,建立覆盖处置成本并合理盈利的价格机制,推动污水、固体废弃物处置服务市场化,探索建立农村地区污水、生活垃圾处理付费制度和城镇污水处理费市场化机制。
(五)加快建设重点工程。
1.大气污染治理工程。在制药、农药、煤化工、橡胶制品等化工行业企业实施一批VOCs治理项目。对钢铁、铝用碳素、水泥、玻璃、焦化、电解铝等重点行业进行深度治理,实施一批超低排放改造项目。推动规模以上企业开展自愿性清洁生产审核。
2.污水处理提升工程。实施城市黑臭水体整治重点项目建设,鼓励采取政府购买服务、委托第三方运营等方式提升城镇污水处理设施及配套管网建设和管理水平,提高污水收集处理水平。建设一批乡村污水垃圾处理设施,探索市场化运营机制。
3.土壤污染修复工程。以中、轻度安全利用类耕地为重点,推进一批受污染耕地土壤治理与修复项目。推进土壤环境监测能力建设,建立土壤环境质量例行监测、协同监测、应急监测等制度,布局土壤环境质量监测点位,形成覆盖县级的监测体系。
4.静脉产业园建设工程。加快生活垃圾焚烧、餐厨垃圾厌氧处理、城市污泥干化等技术装备推广应用,集中建设一批生活垃圾热电联产、餐厨垃圾资源化利用、城市污泥协同处置、危险废物无害化处置等重点项目。
5.环保装备产业化示范工程。积极争取国家专项资金,利用省专项资金和绿色产业发展基金,支持环保装备产业化示范重大项目建设。
(六)强化科技创新支撑。
1.依托郑洛新国家自主创新示范区,采取优势互补、强强联合形式,大力引进一批创新平台、研发机构。推动环保产业交流合作,在区域、行业、企业不同层面开展技术创新、展示体验、供需对接等多种形式交流合作。
2.整合政、产、学、研、用优势资源,培育创建产业技术创新联盟,开展技术研发、产业公共技术支撑、成果转移孵化等服务。支持骨干企业联合高校、科研院所,积极建设节能环保技术创新平台,研发一批关键核心技术装备及材料药剂。
3.实施人才专项政策,加大高层次人才引进和培养力度。支持本科高校、职业院校与环保龙头企业合作,开设相关专业,建设实训基地,培养一批专业技术人才和应用型人才。
四、组织实施
建立省转型发展攻坚领导小组办公室统筹、省有关部门和各省辖市政府分工负责的工作推进机制,定期召开工作推进会议,及时协调解决产业发展中重大问题。各地、各部门要按照近期重点任务分工抓好落实,结合实际,细化完善政策措施,主动开展对接招商,争取尽快落地一批重点项目。
附件:近期重点任务清单

